AHN
Umstrukturierung und Generalsanierung Amtsgericht Heilbronn

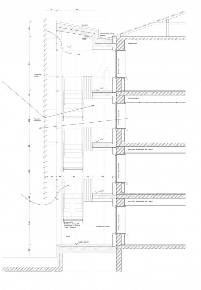
Das Amtsgericht Heilbronn wurde in den vergangenen Jahren in Teilbereichen saniert.
Im Zuge der Neudefinition von Prozessabläufen und Personenkontrollen wird eine Trennung zwischen öffentlichem und nichtöffentlichem Bereich und damit eine Umstrukturierung der Gerichtssäle innerhalb des Gebäudes notwendig. Diese Trennung ist aus Gründen der Sicherheitskonzeption für Gerichte und Justizbehörden in Baden-Württemberg gefordert




©Transsolar KlimaEngineering

Projekt
Amtsgericht Heilbronn
Umstrukturierung / Generalsanierung
Fertigstellung
2027
Bauvolumen
24.798 cbm
Architekten
H III S, harder stumpfl schramm
Projektarchitekt
Lukas Blaschke
Bauherr
Land Baden-Württemberg, vertr. durch Vermögen und Bau,
Amt Heilbronn
Fotografie
buero@harderstumpflschramm.de